Cogestion

L’École alternative Jonathan, étant fondée sur le principe communautaire, s’est dotée de comités permettant aux familles des élèves de participer à la construction et à la gestion de l’établissement.

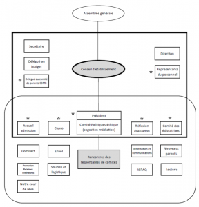
Voici la liste des comités de gestion existants et siégeant au conseil d’établissement de l’école. Chaque comité s’assure que les décisions prises respectent le modèle pédagogique de l’école.

 

 

 

 

 

 

 

Comité « Politiques-éthique »

Ce comité composé de trois parents, un éducateur et la direction, s’assure d’une bonne communication entre les familles de l’école et le comité des éducatrices. Il gère, avec la direction, les situations qui soulèvent un problème d’ordre éthique au sein de l’école.

Comité « Copro »

Ce comité gère l’implication des parents ainsi que l’ensemble des ateliers que ceux-ci offrent aux enfants.

Comité « Accueil et admission »

Ce comité gère le processus d’admission des nouvelles familles dans l’école et l’intégration de celles-ci dans la communauté.

Comité « Réflexion et évaluation »

Ce comité stimule la réflexion des parents en ce qui a trait au modèle pédagogique de l’école sur différents thèmes tels que l’enseignement, l’évaluation, les bulletins, l’organisation scolaire, etc., toujours dans une perspective de coéducation, et cela au fil de rencontres prévues au calendrier scolaire.

De plus, plusieurs autres comités existent et gèrent les initiatives de parents selon les besoins et les intérêts du moment (voir l’organigramme des comités et les statuts et règlements).

Comité Promotion et relations extérieures

Comité responsable de promouvoir l’école auprès de nouvelles clientèles et de transmettre les informations pertinentes à toute personne provenant de l’extérieur: médias, chercheurs, institutions d’enseignement, etc. Comité responsable de la maintenance du site internet de l’école. 

Comité Information et communications

Comité chargé de favoriser la circulation et le classement de l’information concernant l’ensemble de la communauté.

Comité Soutien à la communauté et logistique

Comité chargé de favoriser la participation des parents à l’école en coordonnant la réalisation de divers projets ou actions destinées à soutenir la communauté.

Comité de la rentrée et intégration des nouveaux parents

Comité chargé de l’organisation d’activités pour accueillir les membres de la communauté et plus particulièrement les nouvelles familles.

Comité Envol

Comité chargé de l’organisation d’activités pour le départ des membres de la communauté et plus particulièrement les familles qui terminent leur parcours – finissants.

Comité Lecture

Comité responsable du coin lecture de l’école. 

 

De plus, plusieurs autres comités existent et gèrent les initiatives de parents selon les besoins et les intérêts du moment (voir l’organigramme des comités et les statuts et règlements) : Statuts règlements et comités